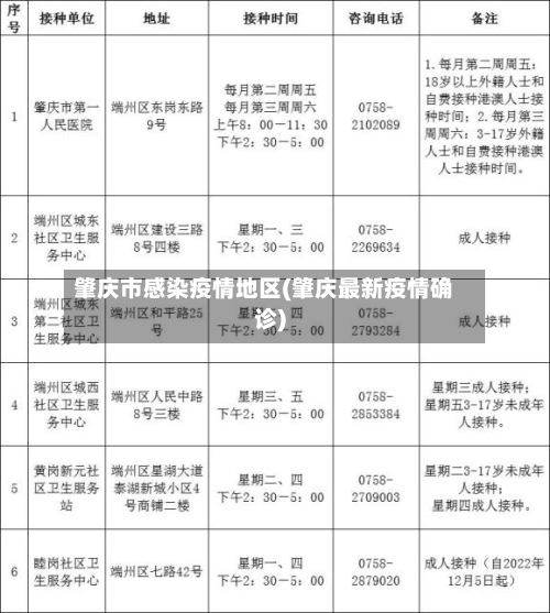
肇庆市感染疫情地区(肇庆最新疫情确诊)
本文目录一览:
- 〖壹〗 、肇庆高要区属于中高风险地区吗
- 〖贰〗、肇庆疫情从什么时候开始的
- 〖叁〗、广州肇庆疫情严重吗
肇庆高要区属于中高风险地区吗
肇庆高要区并非全域属于中高风险地区,但部分区域被划定为中风险地区。具体来说 ,自3月28日起,经肇庆市新冠肺炎防控指挥部同意,肇庆市高要区金利镇永利工业园内永顺路1至35号连片区域、金利镇罗客村从低风险地区调整为中风险地区,其他地区风险等级保持不变 。

自2022年3月28日17时起 ,将松山湖高新技术产业开发区1个区域(东莞市松山湖高新技术产业开发区台科片区)从高风险地区调整为低风险地区。中风险地区:6个。东莞市高埗镇北王路高埗段86号百茂物流园。肇庆市高要区金利镇永利工业园内永顺路1至35号连片区域 。肇庆市高要区金利镇罗客村。

截止2022-08-2709:10:01最新数据显示,惠州地区近来没有低风险地区。解除标准:高风险地区:连续7天没有新增感染者,且第7天风险区内所有人员核酸筛查均为阴性 ,改为中风险区;连续3天无新增感染者再降为低风险区域 。
工作方案所指返乡人员是指从外地返回农村地区的人员。主要包括:一是跨省份返乡人员;二是来自本省内中高风险区域所在地市的返乡人员(中高风险区域内部人员原则上不流动);三是本省内的进口冷链食品从业人员 、口岸直接接触进口货物从业人员、隔离场所工作人员、交通运输工具从业人员等重点人群。

肇庆疫情从什么时候开始的
025年8月25日至31日期间,广东省报告登革热本地病例的城市包括:广州 、深圳、潮州、佛山 、中山、汕头、湛江 、云浮、珠海、东莞 、江门、河源、惠州、汕尾 、阳江、茂名、肇庆 、清远和揭阳 。
2003年2月上中旬,广东省尤其是广州市出现了发病高峰。 同年1月和2月 ,广西、湖南、四川省份报告了少数输入性病例。 2月下旬起,山西省出现了输入性和继发性病例 。 3月初,北京市发现了来自山西和香港特别行政区的输入性病例。 3月下旬以来 ,内蒙古等多个地区开始出现疫情。
022肇庆疫情源头在哪里,首先我们来看看最新的疫情数据,根据了解了解到 ,2022年3月29日0—12时,肇庆市新增3例本土无症状感染者,均在高要区金利镇;相关的确诊病例,已经被送往医院隔离治疗!近来 ,疫情源头仍在调查中,还不确定是怎样感染了新冠病毒 。
肇庆一例是从广州佛山回的。10月10日0时至3时,肇庆市高要区在省外返肇人员居家隔离期间发现1例核酸检测结果异常人员 ,已转至定点医疗机构隔离观察。该人员在肇庆市初步活动行程轨迹如下:10月9日 12:14 广佛肇高速端州区收费站下高速。12:30-12:35 肇庆市端州区恒裕城售楼部门口停车场取车 。
广州肇庆疫情严重吗
〖壹〗 、病例数较少的城市:河源、惠州、汕尾 、阳江、茂名、肇庆 、清远和揭阳各报告1例。尽管病例数低,但登革热传播风险仍存在,需持续监测。前期疫情概况在8月18日至24日期间 ,广东省曾报告135例登革热本地病例,但未详细列出所有涉及城市 。
〖贰〗、黑龙江省绥化市:3月26日报告确诊病例和无症状感染者各1例,为外地推送核酸检测异常人员 ,活动轨迹未公布。广东省肇庆市:3月27日报告2例确诊病例,为金利镇广众五金厂员工,活动轨迹涉及五金厂、超市、网吧 、卫生院等场所。
〖叁〗、025年7月20日至26日 ,广东省新增2940例基孔肯雅热本地病例,主要集中在佛山,广州、中山等11市有散发病例,均为轻症 ,无重症或死亡病例,整体可控 。以下是具体分析和建议:风险评估与区域选取:佛山病例占比超98%,建议不要前往;广州 、中山等病例较少地区可谨慎出行 ,要避免前往人员密集场所。
〖肆〗、境外输入压力持续存在尽管本土疫情趋稳,但境外输入病例仍呈多源输入态势。
〖伍〗、肇庆疫情不严重 。截止到2022年11月10日肇庆新增本土一例,通过查询相关公开信息肇庆市14天无新增属于常态化管理。
发表评论